深圳赋安消防产品

当前位置:首页>>消防设备>>消防火灾自动报警系统>>深圳赋安消防产品

赋安FS5092气体灭火控制器

作者: 消防改造安装 时间:2024-08-29 17:06:38 来源:http://www.zmjaxf.com/

赋安FS5092气体灭火控制器

产品简介:赋安FS5092气体灭火控制器一、赋安FS5092气体灭火控制器概述赋安FS5092气体灭火控制器符合国家标准GB16806-2006《消防联动控制系统》的相关要求,可与火灾报警控制器、气体钢瓶组等设备组成一套完整的火灾探测气体灭火控制系统。赋安FS5092气体灭火控制器可以通过通讯接口及开关量输入口接收火灾报警信息,按照确定

商品详情常见问题(8)在线下单


赋安FS5092气体灭火控制器

FS5092气...

一、赋安FS5092气体灭火控制器概述

  赋安FS5092气体灭火控制器符合国家标准GB16806-2006《消防联动控制系统》的相关要求,可与火灾报警控制器、气体钢瓶组等设备组成一套完整的火灾探测气体灭火控制系统。

  赋安FS5092气体灭火控制器可以通过通讯接口及开关量输入口接收火灾报警信息,按照确定的灭火流程控制气体钢瓶组进行灭火动作。可以检测外部线路的开路、短路状态,可采用面板紧急启动、远程紧急启动和自动火警联动气体灭火,所有状态信息均可传给火灾报警控制器显示、保存和打印。


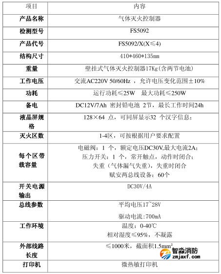
二、赋安FS5092气体灭火控制器技术参数

FS5092气体灭火控制器技术参数

相关产品

  • 智淼新款一体式二合一烟温试验器及红紫外火焰探测器功能试验器发布时间:2025-07-03

    智淼新款一体式二合一烟温试验器及红紫外火焰探测器功能试验器一体式二合一烟温试验器,二合一火灾探测器功能试验器,感烟感温二合一探测器功能试验器是智淼君安消防在优化感烟探测器功能试验器及感温探测器功能试验器的基础上开发设计的新一代烟温试验器,继续保持特有的不锈钢设计,铝合金外包装,携带方便,组装简单、操...

  • 智淼新款一体式二合一烟温试验器升级版发布时间:2025-07-03

    一体式二合一烟温试验器,二合一火灾探测器功能试验器,感烟感温二合一探测器功能试验器是智淼君安消防在优化感烟探测器功能试验器及感温探测器功能试验器的基础上开发设计的新一代烟温试验器,继续保持特有的不锈钢设计,铝合金外包装,携带方便,组装简单、操作灵活等特点。增加了吹风,夜视窗口等功能。...

  • 海湾JB-QB-GST1000ZG火灾报警控制器发布时间:2025-04-03

    海湾JB-QB-GST1000ZG火灾报警控制器一、海湾JB-QB-GST1000ZG火灾报警控制器概述壁挂式,含240地址报警点,LCD点阵液晶屏,含一路CAN和一路485通讯接口,带打印功能,含控制器电源和备电(12V/4.5AH 1节).二、海湾JB-QB-GST1000ZG火灾报警控制器特点采用无极性二总线技术具有重码检测功能三、海湾GST2322ZG输入...

  • 海湾J-SAP-M-GST2200ZG手动火灾报警按钮发布时间:2025-04-03

    海湾J-SAP-M-GST2200ZG手动火灾报警按钮一、海湾J-SAP-M-GST2200ZG手动火灾报警按钮概述电子编码,插拔式安装,单输入、输出接口.输出:有源持续输出,DC24V/50mA,自带隔离电路,具有检线功能,不用外接任何辅助检线设备.输入:自带隔离电路,具有检线功能,可以设置为短路反馈或者开路反馈.与1380ZG中继箱配合使用,与DZ-23ZG-...

  • 海湾GST2322ZG输入/输出模块发布时间:2025-04-03

    海湾GST2322ZG输入/输出模块一、海湾GST2322ZG输入/输出模块概述电子编码,插拔式安装,单输入、输出接口.输出:有源持续输出,DC24V/50mA,自带隔离电路,具有检线功能,不用外接任何辅助检线设备.输入:自带隔离电路,具有检线功能,可以设置为短路反馈或者开路反馈.与1380ZG中继箱配合使用,与DZ-23ZG-8型底座配套使用....

  • 海湾GST2321ZG输入/输出模块发布时间:2025-04-03

    海湾GST2321ZG输入/输出模块一、海湾GST2321ZG输入/输出模块概述电子编码,插拔式安装,单输入、输出接口.输出:有源脉冲输出,DC32V/1.5A/25ms,自带隔离电路,具有检线功能,不用外接任何辅助检线设备.输入:自带隔离电路,具有检线功能,可以设置为短路反馈或者开路反馈,与DZ-23ZG-8型底座配套使用.二、海湾GST2321ZG输入/输...

  • 海湾JTW-ZOM-GST1110ZG点型感温火灾探测器发布时间:2025-04-03

    海湾JTW-ZOM-GST1110ZG点型感温火灾探测器一、海湾JTW-ZOM-GST1110ZG点型感温火灾探测器概述海湾JTW-ZOM-RF1110点型感温火灾探测器采用热敏电阻作为感温器件。探测器内置高性能微处理器,适用于能够产生温度变化的火灾探测,在不同环境都可以准确识别出火灾,具有强大的火警判断能力,采用无极性二总线制进行通信,电子...

  • 海湾GST8001ZG电子编码器发布时间:2025-04-03

    海湾GST8001ZG电子编码器一、海湾GST8001ZG电子编码器概述海湾GST8001ZG电子编码器是针对前端产品进行设置的便携式操作设备。具备电子式地址读写、参数读写、参数设置等功能。采样液晶中文显示,按键操作,操作简单方便二、海湾GST8001ZG电子编码器功能特点可对系统总线设备进行编码和参数设置液晶显示、中文菜...

  • 海湾GST1200ZG紧急启停按钮发布时间:2025-04-03

    海湾GST1200ZG紧急启停按钮一、海湾GST1200ZG紧急启停按钮概述海湾GST1200ZG紧急启/停按钮(以下简称按钮),主要作用是控制气体灭火系统转换手动状态或自动状态,以及控制紧急启动和停动功能。通常安装在保护区门口便于操作的位置,当被保护的区域内发生火灾时,按下"紧急启动"按键,即可向气体灭火控制器发...

  • 海湾GST1530ZG火灾显示盘发布时间:2025-04-03

    海湾GST1530ZG火灾显示盘一、海湾GST1530ZG火灾显示盘概述海湾GST1530ZG火灾显示盘一种可用于楼层或独立防火区内的火灾报警显示装置。当建筑物内发生火灾后,消防控制中心的控制器产生报警,同时把报警信号传输到失火区域的火灾显示盘上,火灾显示盘液晶屏显示报警编号、类型及注释信息并发出报警声响,以通知失火区域的...


如果您对本商品有什么问题,请提问咨询!

您的姓名:
联系方式:
联系邮箱:
所在区域:
备注内容:
    
联系我们
Contact
联系我们
我们很想听到您的声音

400电话:4006-598-119

联系电话:18751140119

公司传真:0512-52847706

手机号码:18910580194

客服QQ:1334605518

Email:1334605518@qq.com

地址:江苏省苏州市常熟市黄河路275号城市之星119室

专业提供消防工程施工整体解决方案

全国服务热线:18910580194

立即预约

ABOUT US

关于我们

智淼消防工程技术有限公司

智淼君安(江苏)消防工程技术有限公司,是一家专业从事消防工程设计、消防弱电施工、消防改造、报建、消防维修维保、消防检测的消防企业;销售火灾自动报警系统各种品牌、智慧消防设备、消防物联网系统、一二级消防检测设备仪器、自动灭火系统、室内外消火栓系统、防排烟设施系统、灭火器、防火 了解详情+
智淼消防工程技术有限公司
专业的技术·全新的施工安装服务,咨询热线:18910580194
智淼君安(江苏)消防工程技术有限公司

智淼君安(江苏)消防工程技术有限公司主要业务有火灾报警系统的销售、设计、安装、消防维修及消防工程改造,消防施工,消防工程改造,消防维保,一二级消防检测设备,探测器清洗,消防检测,气体灭火系统安装,电气火灾系统施工安装,消防喷淋水系统安装,防火门系统施工安装等...

+MORE

消防改造Installation and commissioning 消防维修Inspection and maintenance

物业项目业主户内消防改造安全管控要点
物业项目业主户内消防改造安全管控要点

物业项目业主户内消防改造安全管控要点检查了很多高层住宅项目和带底商的项目,消防的一个难点就是:故障点位多!一排查,原因多是业主户内装修,改了(取消)消防。一说整改就是业主户内装修完成了,改造费用高……那么这类消防故障该如何避免或者整改呢?作为物业工作人员,如何在服务业主,满足合理需求的同时,守住消防 [详情]

服务支持Support

消防工程

MORE+ 工程问题/ FAQ

工程中设置了A型消防应急灯具,水泵房、机房、中控室是否也应用A型灯具?
问题:工程中设置了A型消防应急灯具,其水泵房、机房、中控室消防应急灯具是否也应采用A型灯具?回答:消防应急灯具的设置应按照《应急照明和疏散指示系统技术标准》GB 51309-2018第“3.2灯具”的要求执行。依据山东省建设工程消防设计审查验收疑难解析2.0附GB51309-2018《消防应急照明和疏散指示系统技术标准》第3.2.1条 第...
水锤消除止回阀、水锤消除器、囊式气压水罐的区别及应用?
水锤消除止回阀、水锤消除器、囊式气压水罐的区别及应用?根据《消防给水及消火栓系统技术规范》 GB50974-2014>8.3.3 消防水泵出水管上的止回阀宜采用水锤消除止回阀,当消防水泵供水高度超过24m时,应采用水锤消除器。当消防水泵出水管上设有囊式气压水罐时,可不设水锤消除设施。那么消除止回阀、水锤消除器、囊式气压...
防火卷帘正卷超限、反卷超限、中位的区别及应用?
防火卷帘正卷超限、反卷超限、中位的区别及应用?正卷超限、反卷超限、中位是防火卷帘实现准确控制的重要概念,根据《防火卷帘 第3部分:防火卷帘控制器 》GB14102.3-2024 >术语可知:正卷超限是指由故障引起的防火卷帘到达上限位后不能停止的现象;反卷超限是指由故障引起的防火卷帘到达下限位后不能停止的现象;中位是...
消防水池通气管、呼吸管、溢流水管的区别及应用?
消防水池通气管、呼吸管、溢流水管的区别及应用?通气管、呼吸管、溢流水管是消防水池重要的三条管,根据《消防给水及消火栓系统技术规范》GB50974-2014 >4.3.9 消防水池的出水、排水和水位应符合下列规定:3 消防水池应设置溢流水管和排水设施,并应采用间接排水。4.3.10 消防水池的通气管和呼吸管等应符合下列规定:1...
消防的“单人值班”是人工智能全面进入消防领域的前奏?
消防在当下都是“计划经济”或者“权力经济”,不讲绩效,不讲品质的一个扭曲的变态产业,直至“单人值班”在全国风风火火的搞起来,人们才发现这是一个万亿级被“计划”耽误的巨大市场经济的新地点,10万亿级的产业呼之欲出。当然这个产业必须建立在中国特色市场经济规律之下,才是一个可以投资的产业,否则还只是一个...