产品简介:超声波流量计测量管径范围:0mm~300mm;WWW.XFJCYQ.COM精度:±1%用于检测消火栓系统和水喷淋系统的给水量以及消防竖管的流量分配。超声波在流动的流体中传播时就载上流体流速的信息。因此通过接收到的超声波就可以检测出流体的流速,从而换算成流量,图1。图1 超声波流量计(一)、
超声波流量计测量管径范围:0mm~300mm;WWW.XFJCYQ.COM精度:±1%用于检测消火栓系统和水喷淋系统的给水量以及消防竖管的流量分配。
超声波在流动的流体中传播时就载上流体流速的信息。因此通过接收到的超声波就可以检测出流体的流速,从而换算成流量,图1。

图1 超声波流量计
(一)、应用范围
用来检测消火栓系统和水喷淋系统的给水量以及消防竖管的流量分配。
《高规》规定高层建筑室内消火栓的设计流量为20L/S—40L/S。
《建规》规定民用建筑室内消火栓的设计流量为5L/S—30L/S,室外消防水量为10L/S—30L/S;厂房仓库等设计流量为5L/S—40L/S;室外消防水量为10L/S—45L/S。
手持式超声波流量计。其测量管径在0-700mm,精度±1%。
(二)、使用方法(仅供参考,可查阅具体说明书)
先将传感器与主机相接,红色传感器接于上游端子,蓝色传感器放于下游端子。然后将两个磁性传感器与所测流量的管道连接,若不能相吸引,则采用支架将传感器固定。固定好后打开主机输入管道材质、直径、传感器距离,流体性质等相应的参数,即可开始测量。
超声波流量计的传感器一般采用V方式和Z方式安装,通常情况下,管径小于300mm时,采用V方式安装,管径大于200mm时,采用Z方式安装。对于即可以用V方式安装又可以Z方式安装的传感器,尽量选用Z方式。实践表明,Z方式安装的传感器超声波信号强度高,测量的稳定性也好,图2。

图 2超声波流量计使用范例
TDS-100H型手持式超声波流量计是一种外夹、时差式超声波液体流量计,它采用低电压多脉冲平衡发射接收
的专利技术。先进的电路设计,优秀的硬件设计加上中文用户界面友好的软件设计,适用于工业环境下连续测量不
含大浓度悬浮粒子或气体的清洁液体的流量。
技术特点:
*4行汉字同屏瞬时流量、流速、累积流量、信号状态等;
*内置数据记录器,可记录日期、累积流量、信号状态、工作时间等;
*标准数据接口RS232用于联网检测或导出记录数据;
*OCT输出正、负、静累积脉冲信号和频率信号(1-9999KHZ);
*RS232接口用于联网检测或导出记录数据;
*直管段应满足上游10D,下游5D,距泵出口处30D(D指管径)。
线 性 0.5%
重 复 性 0.2%
准 确 度 示值的±1%,流速>0.2m/s
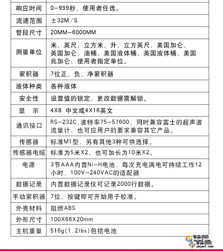
响应时间 0~999秒,使用者任选
流速范围 ±32m/s
管段尺寸 15mm~6000mm
测量单位 米,英尺,立方米,升,立方英尺,美国加仑,英国加仑,油桶,美 国液体桶,英国液体桶,
美国兆加仑,使用者指定单位
累 积 器 7位正、负、净累积器
液体种类 各种能传导超声波的单一均匀的液体
安 全 性 设置值的锁定,更改数据需解锁
显 示 4×8中文或4×16英文
通讯接口 RS-232,波特率75-57600,同时兼容富士超声波流量计,也应用户的要求兼容其它产品
传 感 器 标准M1型,另有其它4种可供选择
传感器电缆 标准为5m×2,也可加长为10m×2
电 源 3节AAA内置Ni-H电池,每次充满电可持续工作12小时,AC100V-240V的适配器
数据记录 内置数据记录仪可记录2000行数据
手动累积器 7位,按键即可开始用于校准
外壳材料 阻燃ABS
外形尺寸 210×90×30mm
主机重量 500g(1.2 lbs)包括电池
传感器技术参数
技术参数 | 标准HS型 | 标准HM型 | 标准S2型 | 标准M2型 | 标准L2型 |
适用管径(mm) | 15~100 | 50~700 | 15~100 | 50~700 | 300~6000 |
材质 | 铝合金 | 塑料合金 | |||
工作频率 | 1MHz | ||||
常用安装方法 | V (N、W)法 | V、Z法 | V (N、W)法 | V、Z法 | Z法 |
标定 | 整机配对标定 | ||||
磁性 | 有 | ||||
适用温度 | 0℃~160℃ | ||||
防护等级 | IP65 | ||||
外形尺寸 | 200×25×25 | 280×40×40 | 45×30×30 | 71×37×40 | 91×52×44 |
质量(克) | 250 | 1080 | 75 | 259 | 535 |
介质种类 | 水、海水、污水、酒精、各种油类等能传导超声波的单一、均匀、稳定的液体 | ||||
介质浊度 | ≤20000ppm且气泡含量小 | ||||
适用管材 | 碳钢、不锈钢、铸铁、铜、PVC、铝、玻璃钢等均匀质密的管道,允许有衬里 | ||||
管道衬材 | 环氧沥青、橡胶、灰浆、聚丙烯、聚苯乙烯、胶木、聚四氟乙烯等 | ||||
信号电缆 | 标准配置:5米×2,可选配10米×2或15米×2 | ||||













智淼新款一体式二合一烟温试验器及红紫外火焰探测器功能试验器一体式二合一烟温试验器,二合一火灾探测器功能试验器,感烟感温二合一探测器功能试验器是智淼君安消防在优化感烟探测器功能试验器及感温探测器功能试验器的基础上开发设计的新一代烟温试验器,继续保持特有的不锈钢设计,铝合金外包装,携带方便,组装简单、操...
一体式二合一烟温试验器,二合一火灾探测器功能试验器,感烟感温二合一探测器功能试验器是智淼君安消防在优化感烟探测器功能试验器及感温探测器功能试验器的基础上开发设计的新一代烟温试验器,继续保持特有的不锈钢设计,铝合金外包装,携带方便,组装简单、操作灵活等特点。增加了吹风,夜视窗口等功能。...
海湾JB-QB-GST1000ZG火灾报警控制器一、海湾JB-QB-GST1000ZG火灾报警控制器概述壁挂式,含240地址报警点,LCD点阵液晶屏,含一路CAN和一路485通讯接口,带打印功能,含控制器电源和备电(12V/4.5AH 1节).二、海湾JB-QB-GST1000ZG火灾报警控制器特点采用无极性二总线技术具有重码检测功能三、海湾GST2322ZG输入...
海湾J-SAP-M-GST2200ZG手动火灾报警按钮一、海湾J-SAP-M-GST2200ZG手动火灾报警按钮概述电子编码,插拔式安装,单输入、输出接口.输出:有源持续输出,DC24V/50mA,自带隔离电路,具有检线功能,不用外接任何辅助检线设备.输入:自带隔离电路,具有检线功能,可以设置为短路反馈或者开路反馈.与1380ZG中继箱配合使用,与DZ-23ZG-...
海湾GST2322ZG输入/输出模块一、海湾GST2322ZG输入/输出模块概述电子编码,插拔式安装,单输入、输出接口.输出:有源持续输出,DC24V/50mA,自带隔离电路,具有检线功能,不用外接任何辅助检线设备.输入:自带隔离电路,具有检线功能,可以设置为短路反馈或者开路反馈.与1380ZG中继箱配合使用,与DZ-23ZG-8型底座配套使用....
海湾GST2321ZG输入/输出模块一、海湾GST2321ZG输入/输出模块概述电子编码,插拔式安装,单输入、输出接口.输出:有源脉冲输出,DC32V/1.5A/25ms,自带隔离电路,具有检线功能,不用外接任何辅助检线设备.输入:自带隔离电路,具有检线功能,可以设置为短路反馈或者开路反馈,与DZ-23ZG-8型底座配套使用.二、海湾GST2321ZG输入/输...
海湾JTW-ZOM-GST1110ZG点型感温火灾探测器一、海湾JTW-ZOM-GST1110ZG点型感温火灾探测器概述海湾JTW-ZOM-RF1110点型感温火灾探测器采用热敏电阻作为感温器件。探测器内置高性能微处理器,适用于能够产生温度变化的火灾探测,在不同环境都可以准确识别出火灾,具有强大的火警判断能力,采用无极性二总线制进行通信,电子...
海湾GST8001ZG电子编码器一、海湾GST8001ZG电子编码器概述海湾GST8001ZG电子编码器是针对前端产品进行设置的便携式操作设备。具备电子式地址读写、参数读写、参数设置等功能。采样液晶中文显示,按键操作,操作简单方便二、海湾GST8001ZG电子编码器功能特点可对系统总线设备进行编码和参数设置液晶显示、中文菜...
海湾GST1200ZG紧急启停按钮一、海湾GST1200ZG紧急启停按钮概述海湾GST1200ZG紧急启/停按钮(以下简称按钮),主要作用是控制气体灭火系统转换手动状态或自动状态,以及控制紧急启动和停动功能。通常安装在保护区门口便于操作的位置,当被保护的区域内发生火灾时,按下"紧急启动"按键,即可向气体灭火控制器发...
海湾GST1530ZG火灾显示盘一、海湾GST1530ZG火灾显示盘概述海湾GST1530ZG火灾显示盘一种可用于楼层或独立防火区内的火灾报警显示装置。当建筑物内发生火灾后,消防控制中心的控制器产生报警,同时把报警信号传输到失火区域的火灾显示盘上,火灾显示盘液晶屏显示报警编号、类型及注释信息并发出报警声响,以通知失火区域的...
400电话:4006-598-119
联系电话:18751140119
公司传真:0512-52847706
手机号码:18910580194
客服QQ:1334605518
Email:1334605518@qq.com
地址:江苏省苏州市常熟市黄河路275号城市之星119室
全国服务热线:18910580194
立即预约智淼君安(江苏)消防工程技术有限公司主要业务有火灾报警系统的销售、设计、安装、消防维修及消防工程改造,消防施工,消防工程改造,消防维保,一二级消防检测设备,探测器清洗,消防检测,气体灭火系统安装,电气火灾系统施工安装,消防喷淋水系统安装,防火门系统施工安装等...
+MORE
物业项目业主户内消防改造安全管控要点检查了很多高层住宅项目和带底商的项目,消防的一个难点就是:故障点位多!一排查,原因多是业主户内装修,改了(取消)消防。一说整改就是业主户内装修完成了,改造费用高……那么这类消防故障该如何避免或者整改呢?作为物业工作人员,如何在服务业主,满足合理需求的同时,守住消防 [详情]
消防改造 消防检测仪器网 山东消防检测设备 消防安全评估设备 消防评估设备 北京消防改造 海湾消防主机维修 四川消防检测设备 气体灭火 消防检测设备|人防检测仪器 江苏消防检测仪器 探测器清洗 消防检测设备 利达消防 智淼消防工程 电气火灾 海湾安全技术有限公司 海湾消防公司 海湾消防 海湾消防设备 海湾气体灭火|利达气体灭火 消防安全评估设备软件 四川消防检测仪器 消防安全评估软件 海湾气体灭火 海湾消防气灭 利达气体灭火 利达消防维修维保 海湾消防维修 北京烟感清洗 北京消防维修 烟感清洗|火灾探测器清洗 消防安全评估软件 海湾消防监控系统 气体灭火安装 消防设施维护保养检测设备 消防改造安装 海湾消防器材 利达消防器材 青鸟消防器材 泛海三江消防设备 上海松江消防设备 深圳赋安消防设备 泰和安消防设备 依爱消防设备 金鼎防爆消防设备 尼特消防设备 海湾消防产品 利达消防产品 消防评估检测设备 消防检测设备仪器 松江消防 青鸟消防 泰和安消防 利达消防设备 消防气体灭火 智淼消防商城网 利达消防公司 依爱消防 福赛尔消防 久远消防 三江消防 泰和安消防 艺光消防 国泰怡安消防 利达气体灭火 海湾消防安全技术 海湾消防公司
如果您对本商品有什么问题,请提问咨询!