广州市民撞断消防栓要赔一万五?你们要的后续来了
广州的刘先生开车时
不小心撞坏了路边的消防栓
十多天后收到了来自
广州自来水中区供水分公司
九千多元的赔偿单

刘先生认为不合理去“投诉”
不料重新核算后
竟然还要多赔偿五千多元!!!

也就是一共需赔偿15260多元
这让多少新手司机瑟瑟发抖

4月12日,刘先生撞坏广州北京路28号的消防栓后,前后收到两张赔偿计算表。先是一张由8811.18元的漏失水量费和869.66元的工程费组成的“施工挖爆追偿”计费表,合计9690.84元。

刘先生认为计费不合理并进行投诉,谁知重新核算过后,又多了一张“消防栓维护工程”计价表,需追偿五千多元。

如此一来,刘先生一共需赔偿15260多元。陆续叠加的赔偿费以及“高昂”的漏失水量费,让刘先生非常不解。

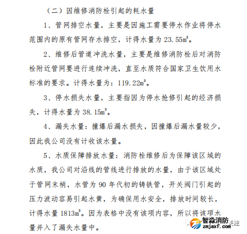
1813立方漏失水量从何而来?
因为时间太长了,数额也挺大的,我一个月跑拉货也就七八千块钱,干活也没什么力气了,反正一直就想着这个问题。
相关明细还有计算方法我们是有的,因为不是第一单消防栓出事,经常会有,到时候公司会有一份通稿,这件事应该是5月18日下午,统一回复客户还有媒体这边。
有律师认为,根据现有材料,当事人确实难以判断赔偿费用的合理性,要求相关部门提供更清晰的计费明细合情合理。


我们首先对刘生这个情况,有一个诚挚的歉意,因为这件事在我们前后三次之中都没很具体的将事情跟刘生说清楚。


广州市自来水有限公司中区供水分公司经理董志山解释道:在供水公司施工完毕之后,由于北京路居民比较密集,而且周边重点区域较多,供水公司经过水质监测达不到要求,进行了二次的水质保障排放产生的水量比较多,董经理称,要刘先生承担这部分费用也不算太合理,决定这部分水量由自来水公司承担。

所谓增加的这部分费用,其实是我们委托第三方施工单位进行消防栓修复和安装的施工费用(收取),这部分费用是由第三方施工单位直接跟刘生收取,所以可能给刘生一个错觉,觉得是两笔费用。

对于赔偿费用的重新计算和明细公开,刘先生比较认可。
广州自来水公司表示,消防栓作为城市功能公共基础设施,直接关系市民生命财产安全,希望呼吁市民爱护城市公共设施,避免造成供水设施损坏。
江苏苏州智淼消防安装工程公司主营:北京消防施工安装,消防工程设计,消防维修改造,消防设备检测,消防验收代办,消防维修保养,探测器清洗,消防检测设备,智慧消防物联网,消防设备销售安装及调试为一体的正规化消防企业。消防改造网址:http://www.zmjaxf.com/;服务热线:4006-598-119








苏公网安备32058102002151号