消防设施操作员:初级、中级题库(考核标准)
-考核标准-
鉴定点一:区域火灾报警控制器识别及工作状态判断★
1.考场准备:区域火灾报警控制器、按照考核需要分别设置火灾报警信息、监管报警信息、故障报警信息、屏蔽信息等。
2.考核要求:能正确识别区域火灾报警控制器,掌握其组成、功能和特征,能正确判断区域火灾报警控制器的各类工作状态。
3.考核时间:5分钟。
4.配分与评分标准:

鉴定点二:区域火灾报警控制器报警信号区分与报警信息查看★
1.考场准备:区域火灾报警控制器,至少设置两项警报状态。
2.考核要求:(1)能正确区分区域火灾报警控制器的火警、监管、隔离和故障报警信号;(2)能正确查看区域火灾报警控制器报警信息,确定报警部位。
3.考核时间:4分钟。
4.配分与评分标准:

鉴定点四:拨打119电话报警
1.考场准备:固定电话或移动电话。
2.考核要求:能正确拨打火警电话并熟练掌握火警信息报告内容。
3.考核时间:3分钟。
4.配分与评分标准:

鉴定点五:区域火灾报警控制器主、备电源工作状态判断
1.考场准备:区域火灾报警控制器。
2.考核要求:能正确判断区域火灾报警控制器的主、备电源工作状态,根据考核需要设置主电或备电故障状态。
3.考核时间:2分钟。
4.配分与评分标准:

鉴定点六:区域火灾报警控制器自检操作
1.考场准备:区域火灾报警控制器处于正常监视状态。
2.考核要求:能正确完成区域火灾报警控制器的自检操作。
3.考核时间:2分钟。
4.配分与评分标准:

鉴定点七:灭火器的有效性检查
1.考场准备:各类型手提式灭火器。
2.考核要求:能正确检查和判断灭火器的有效性。
3.考核时间:5分钟。
4.配分与评分标准:

鉴定点八:消防自救呼吸器的有效性检查
1.考场准备:过滤式消防自救呼吸器或化学氧消防自救呼吸器。
2.考核要求:能正确检查和判断消防自救呼吸器的有效性。
3.考核时间:2分钟。
4.配分与评分标准:

鉴定点十二:区域火灾报警控制器工作状态切换★
1.考场准备:区域火灾报警控制器处于正常监视状态。
2.考核要求:能按照正确的步骤进行区域火灾报警控制器开机/关机操作,主电、备电切换操作,设定区域火灾报警控制器的手动或自动状态。
3.考核时间:3分钟。
4.配分与评分标准:

鉴定点十三:区域火灾报警控制器消音、复位操作
1.考场准备:区域火灾报警控制器,处于正常监视状态。
2.考核要求:能正确完成区域火灾报警控制器的消音、复位操作。
3.考核时间:2分钟。
4.配分与评分标准:

鉴定点十六:使用室外消火栓灭火★
1.考场准备:室外消火栓、自带消防泵组室外消火栓、消火栓扳手、消防水枪和消防水带。
2.考核要求:能使用室外消火栓进行灭火。
3.考核时间:4分钟。
4.配分与评分标准:

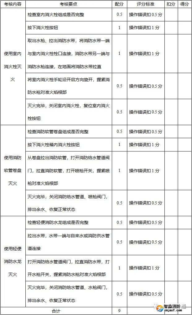
鉴定点十七:使用室内消火栓、消防软管卷盘、轻便消防水龙灭火★
1.考场准备:室内消火栓、消防软管卷盘、轻便消防水龙、消防水枪和消防水带。
2.考核要求:使用室内消火栓、消防软管卷盘、轻便消防水龙进行灭火。
3.考核时间:6分钟。
4.配分与评分标准:

鉴定点十八:消火栓泵组电气控制柜工作状态识别与切换★
1.考场准备:消火栓泵组电气控制柜处于正常工作状态。
2.考核要求:能识别与切换消火栓泵组电气控制柜工作状态。
3.考核时间:2分钟。
4.配分与评分标准:

鉴定点十九:消火栓泵组手动启动和停止操作
1.考场准备:消火栓泵组电气控制柜处于正常工作状态。
2.考核要求:能手动启/停消火栓泵组。
3.考核时间:2分钟。
4.配分与评分标准:

鉴定点二十:灭火器的选择与使用★
1.考场准备:灭火器符合考核要求。
2.考核要求:能根据不同火灾类型正确选择合适的灭火器并使用灭火器。
3.考核时间:3分钟。
4.配分与评分标准:

鉴定点二十一:消防自救呼吸器的使用★
1.考场准备:过滤式消防自救呼吸器或化学氧消防自救呼吸器。
2.考核要求:能熟练掌握消防自救呼吸器的使用方法和注意事项。
3.考核时间:3分钟。
4.配分与评分标准:

鉴定点二十二:区域火灾报警控制器外表清洁维护
1.考场准备:区域火灾报警控制器处于正常监视状态。
2.考核要求:能清洁维护区域火灾报警控制器。
3.考核时间:2分钟。
4.配分与评分标准:

鉴定点二十三:区域火灾报警控制器打印纸更换
1.考场准备:区域火灾报警控制器处于正常监视状态。
2.考核要求:能按照正确步骤更换区域火灾报警控制器的打印纸。
3.考核时间:3分钟。
4.配分与评分标准:

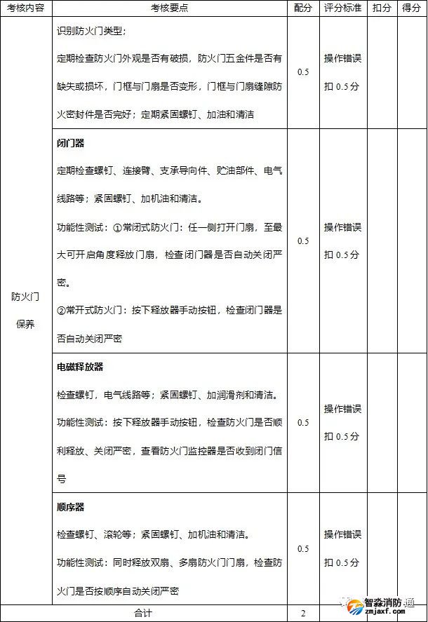
鉴定点二十七:防火门保养
1.考场准备:常开式防火门、常闭式防火门及相关配件。
2.考核要求:能准确识别防火门类型,熟练掌握防火门的保养内容和方法。
3.考核时间:5分钟。
4.配分与评分标准:

鉴定点二十八:防火卷帘保养
1.考场准备:防火卷帘及相关配件。
2.考核要求:能熟练掌握防火卷帘的保养内容和方法。
3.考核时间:3分钟。
4.配分与评分标准:

鉴定点三十二:灭火器及安装配件保养
1.考场准备:灭火器及安装配件、吸尘器等。
2.考核要求:能熟练掌握灭火器及安装配件的保养内容和方法。
3.考核时间:5分钟。
4.配分与评分标准:

鉴定规则:
每次鉴定考核20个鉴定点,满分100分,成绩达60分(含60分)以上为合格。
1.带★鉴定点必考,共计8个,分值为52分。每个带★鉴定点判分低于该鉴定点分值60%时,则判定该考生技能考核成绩为不合格。
2.非带★鉴定点采取随机抽考形式,抽取鉴定点共计12个,分值为48分。其中,监控模块随机抽取5个,每个鉴定点均为6分;操作模块抽取2个,每个鉴定点均为4分;保养模块抽取5个,每个鉴定点均为2分。
说明:根据国家职业技能标准《消防设施操作员》规定要求:
1.带★鉴定点考核内容为涉及安全生产或操作的关键技能,如考生在技能考核中违反操作规程或未达到该技能要求的,则技能考核成绩为不合格。
2.分值权重为设施监控占50%、设施操作占40%、设施保养占10%。
-考核标准-
鉴定点一:消防控制室设备识别
1.考场准备:消防控制室相关设备
2.考核要求:能正确识别集中火灾报警控制器,消防联动控制器和消防控制室图形显示装置
3.考核时间:1分钟。
4.配分与评分标准:

鉴定点二:火灾自动报警系统控制器的电源工作状态检查
1.考场准备:将火灾报警控制器设定为“正常、主电故障或备电故障”状态之一。
2.考核要求:能检查火灾自动报警系统控制器的电源工作状态
3.考核时间:2分钟
4.配分与评分标准:

鉴定点三:火灾自动报警系统工作状态判断★
1.考场准备:设置多种报警状态
2.考核要求:能通过面板指示灯或显示屏文字信息正确判断火灾自动报警系统工作状态
3.考核时间:2分钟
4.配分与评分标准:

鉴定点四:集中火灾报警控制器的火警、联动、监管、隔离和故障报警信号区分
1.考场准备:分别设置集中火灾报警控制器处于火警、联动、监管、屏蔽和故障工作状态
2.考核要求:能区分集中火灾报警控制器的火警、联动、监管、屏蔽(隔离)和故障报警信号
3.考核时间:2分钟
4.配分与评分标准:

鉴定点五:报警信息查看及报警部位确定★
1.考场准备:设置至少1条火警信息,1条故障信息,1条隔离信息
2.考核要求:能通过集中火灾报警控制器和图形显示装置查看报警信息,确定报警部位
3.考核时间:3分钟
4.配分与评分标准:

鉴定点六:电气火灾监控系统工作状态判断及报警信息查看
1.考场准备:电气火灾监控系统处于正常监视状态,设置控制器处于主电或备电故障状态、报警指示状态、系统故障及通信故障状态
2.考核要求:能正确判断电气火灾监控系统工作状态
3.考核时间:4分钟
4.配分与评分标准:

鉴定点八:消防设备末端配电装置工作状态判断★
1.考场准备:消防设备末端配电装置工作正常
2.考核要求:能准确判断消防设备末端配电装置的工作状态
3.考核时间:2分钟
4.配分与评分标准:

鉴定点九:自动喷水灭火系统工作状态判断★
1.考场准备:自动喷水灭火系统、火灾自动报警及联动控制系统
2.考核要求:能正确判断自动喷水灭火系统工作状态
3.考核时间:7分钟
4.配分与评分标准:

鉴定点十:防烟排烟系统工作状态判断★
1.考场准备:机械防烟系统,机械排烟系统,火灾自动报警及联动控制系统
2.考核要求:能准确判断防烟排烟系统工作状态
3.考核时间:4分钟
4.配分与评分标准:

鉴定点十一:火灾报警控制器(联动型)手动自动状态切换★
1.考场准备:设定火灾报警控制器(联动型)在手动或自动状态。
2.考核要求:能完成火灾报警控制器(联动型)手动自动状态的切换操作
3.考核时间:2分钟
4.配分与评分标准:

鉴定点十二:现场消防设备工作状态判别★
1.考场准备:火灾报警控制器(联动型)处于正常监视状态
2.考核要求:能通过火灾报警控制器(联动型)判别现场消防设备的工作状态
3.考核时间:2分钟
4.配分与评分标准:

鉴定点十三:历史信息查询
1.考场准备:火灾报警控制器(联动型)处于正常监视状态;消防控制室图形显示装置处于正常工作状态
2.考核要求:能通过火灾报警控制器(联动型)、图形显示装置查询历史信息
3.考核时间:1分钟
4.配分与评分标准:

鉴定点十四:总线式消防联动控制器的手动操作★
1.考场准备:火灾报警控制器(联动型)处于正常监视状态
2.考核要求:能手动操作总线式消防联动控制器
3.考核时间:2分钟
4.配分与评分标准:

鉴定点十五:消防联动控制器直接手动控制单元操作★
1.考场准备:火灾报警控制器(联动型)处于正常监视状态,直接手动控制单元处于手动禁止状态
2.考核要求:能操作消防联动控制器直接手动控制单元启动消防水泵、防烟和排烟风机
3.考核时间:2分钟
4.配分与评分标准:

鉴定点十九:自动喷水灭火系统电气控制柜操作★
1.考场准备:自动喷水灭火系统泵组电气控制柜,组件齐全且工作正常
2.考核要求:能操作湿式自动喷水灭火系统消防泵组电气控制柜
3.考核时间:3分钟
4.配分与评分标准:

鉴定点二十一:消防电话操作
1.考场准备:消防电话总机和消防电话分机工作正常,消防电话插孔1个
2.考核要求:能操作消防电话总机、消防电话分机及消防电话插孔进行通话
3.考核时间:2分钟
4.配分与评分标准:

鉴定点二十二:消防应急广播操作★
1.考场准备:火灾报警控制器处于正常监视状态,消防应急广播组件齐全,广播功放电源开关关闭
2.考核要求:能使用消防应急广播设备录制、播放疏散指令,能使用话筒广播紧急事项
3.考核时间:2分钟
4.配分与评分标准:

鉴定点二十三:防烟排烟系统操作★
1.考场准备:机械防烟系统,机械排烟系统,火灾自动报警及联动控制系统
2.考核要求:能手动操作防烟排烟系统
3.考核时间:4分钟
4.配分与评分标准:

鉴定点二十七:电梯紧急迫降操作
1.考场准备:电梯模型,火灾自动报警及联动控制系统
2.考核要求:能操作“紧急迫降”按钮迫降电梯
3.考核时间:2分钟
4.配分与评分标准:

鉴定点二十八:消防控制室相关设备保养
1.考场准备:集中火灾报警控制器、消防联动控制器、图形显示装置及火灾显示盘
2.考核要求:能保养集中火灾报警控制器、消防联动控制器、图形显示装置及火灾显示盘
3.考核时间:2分钟
4.配分与评分标准:

鉴定点二十九:线型感烟、感温火灾探测器保养
1.考场准备:线型感烟、感温火灾探测器安装规范、功能正常
2.考核要求:能保养线型感烟、感温火灾探测器
3.考核时间:2分钟
4.配分与评分标准:

鉴定点三十二:消防设备末端配电装置保养
1.考场准备:消防设备末端配电装置工作正常
2.考核要求:能保养消防设备末端配电装置的工作状态
3.考核时间:2分钟
4.配分与评分标准:

鉴定点三十三:消防电话系统保养
1.考场准备:消防电话系统处于正常监视状态
2.考核要求:能保养消防电话系统
3.考核时间:4分钟
4.配分与评分标准:

鉴定点三十七:防(排)烟风机保养
1.考场准备:机械防烟系统,机械排烟系统
2.考核要求:能保养防(排)烟风机
3.考核时间:5分钟
4.配分与评分标准:

鉴定规则:
每次鉴定考核24个鉴定点,满分100分,成绩达60分(含60分)以上为合格。
1.带★鉴定点必考,共计12个,分值为55分。每个带★鉴定点判分低于该鉴定点分值60%时,则判定该考生技能考核成绩为不合格。
2.非带★鉴定点采取随机抽考形式,抽取鉴定点共计12个,分值为45分。其中,监控模块随机抽取4个,每个鉴定点均为5分;操作模块抽取3个,每个鉴定点均为5分;保养模块抽取5个,每个鉴定点均为2分。
说明:根据国家职业技能标准《消防设施操作员》规定要求:
1.带★鉴定点考核内容为涉及安全生产或操作的关键技能,如考生在技能考核中违反操作规程或未达到该技能要求的,则技能考核成绩为不合格。
2.分值权重为设施监控占40%、设施操作占50%、设施保养占10%。
江苏苏州智淼消防安装工程公司主营:北京消防施工安装,消防工程设计,消防维修改造,消防设备检测,消防验收代办,消防维修保养,探测器清洗,消防检测设备,智慧消防物联网,消防设备销售安装及调试为一体的正规化消防企业。消防改造网址:http://www.zmjaxf.com/;服务热线:4006-598-119








苏公网安备32058102002151号