近日,广东省住建厅发布《关于进一步推进建筑业企业等资质管理“放管服”改革试点工作的通知》。
1、加强企业、个人业绩核查:
-
申报施工总承包资质需提交技术负责人在库业绩。无法查询的业绩,市住建局将向工程所在地住建主管部门发函核实,核实不属实或属地住建部门不配合核实的,业绩不予认定。
-
加强技术负责人业绩证明核查。
-
加强企业业绩真实性核查。
-
企业申报专业承包资质升级,提供的企业代表工程业绩材料时,工程发票和工程合同须一并扫描上传提交,工程发票金额须达到施工合同额的50%以上,发票真实性无法核实或发票信息不符的,业绩不予认定。
2、资质申报:
-
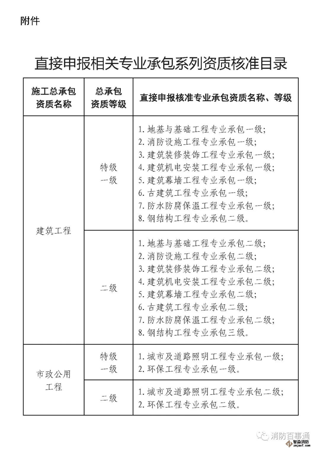
信誉良好的企业直接核准专业承包资质。诚信守法,3年内未发生过质量安全事故、三年内无不良行为记录、具有相关专业技术能力且信用良好,具有一级、二级建筑工程和市政公用工程施工总承包资质的企业,可以申请直接核准相关专业承包资质,由省厅和我局按资质许可管理权限直接核准,不再要求企业具备低一等级专业承包资质。申请截止时间为2020年底前。
-
鼓励施工企业申请取得工程设计资质。已取得建筑工程、市政公用工程施工总承包一级资质的企业,可以向住房城乡建设部直接申请相应的工程设计建筑行业甲级资质、工程设计市政行业(燃气工程、轨道交通工程除外)甲级资质。
3、资质证书:
-
有效期于2020年7月1日至2021年12月30日届满的,统一延期至2021年12月31日。
-
企业需要在证书上明确有效期的,可在省三库一平台管理信息服务系统上凭原资质证书向发证机关提出换发证书的申请,申请方式为“有效期顺延”。
通知原文:

关于转发广东省住房和城乡建设厅《关于进一步推进建筑业企业等资质管理“放管服”改革试点工作的通知》的通知
各园区、镇街住建局,各有关企业:
为深化建筑业“放管服”改革,优化营商环境,广东省住房和城乡建设厅印发了《关于进一步推进建筑业企业等资质管理“放管服”改革试点工作的通知》(粤建许函〔2020〕265号),现将该通知进行转发,请贯彻执行,并结合工作实际提出如下意见:
一、企业充分领会通知精神积极申报相关资质,提高多元化发展和市场竞争能力
(一)鼓励设计企业申请取得施工资质。已取得工程设计综合资质、建筑行业甲级资质、建筑工程专业甲级资质、市政行业(燃气工程、轨道交通工程除外)甲级资质的设计企业,可以向住房城乡建设部直接申请相应的建筑工程、市政公用工程施工总承包一级资质,也可以直接向我省有关住房城乡建设主管部门申请相应的建筑工程、市政公用工程施工总承包二级资质。
(二)鼓励施工企业申请取得工程设计资质。已取得建筑工程、市政公用工程施工总承包一级资质的企业,可以向住房城乡建设部直接申请相应的工程设计建筑行业甲级资质、工程设计市政行业(燃气工程、轨道交通工程除外)甲级资质。
(三)信誉良好的企业直接核准专业承包资质。诚信守法,三年内未发生过质量安全事故、三年内无不良行为记录、具有相关专业技术能力且信用良好,具有一级、二级建筑工程和市政公用工程施工总承包资质的企业,可以申请直接核准相关专业承包资质(详见附件),由省厅和我局按资质许可管理权限直接核准,不再要求企业具备低一等级专业承包资质。申请截至时间为2020年底前。
二、资质证书有效期届满延续按新政策执行
6月底7月初,住建部、省住建厅印发了《关于建设工程企业资质延续有关事项的通知》,市住建局已进行转发,通知明确:工程勘察、工程设计、建筑业企业、工程监理企业资质,资质证书有效期于2020年7月1日至2021年12月30日届满的,统一延期至2021年12月31日。在此期间相关资质证书均视为在有效期内,企业可持该资质证书用于经营活动。对于我省各级住房城乡建设主管部门核发且符合上述有效期延期条件的资质证书,企业需要在证书上明确有效期的,可在广东省住房和城乡建设三库一平台管理信息服务系统上凭原资质证书向发证机关提出换发证书的申请,申请方式为“有效期顺延”。发证机关通过全国建筑市场监管公共服务平台和广东省建筑市场监管公共服务平台核实企业资质信息无误后,按上述规定为企业换发有效期延期至2021年12月31日的资质证书,并将企业资质证书信息报送至全国建筑市场监管公共服务平台。
三、加强资质申报时企业和个人业绩核查
倡导诚信申报,申报企业要实事求是、严格把关,提供真实有效申报材料。市住建局加强资质申报时企业和个人业绩核查,对弄虚作假行为依法依规严肃处理。
(一)申报施工总承包资质需提交技术负责人在库业绩。企业向我局申请建筑工程和市政公用工程施工总承包资质所申报的技术负责人业绩须在住建部“全国建筑市场监管公共服务平台”(以下简称“全国平台”)或省住建厅“广东省建筑市场监管公共服务平台”(以下简称“省平台”)上可查询。对于在全国平台或省平台无法查询的业绩,市住建局将向工程所在地住建主管部门发函核实,核实不属实或属地住建部门不配合核实的,业绩不予认定。
(二)加强技术负责人业绩证明核查。企业需提交真实有效的技术负责人业绩证明,审批部门与业绩证明出具单位联系,经核查业绩证明虚假,或出具单位不配合核查的,业绩不予认定。
(三)加强企业业绩真实性核查。企业申报专业承包资质升级,提供的企业代表工程业绩材料时,工程发票和工程合同须一并扫描上传提交,工程发票金额须达到施工合同额的50%以上,发票真实性无法核实或发票信息不符的,业绩不予认定。
东莞市住房和城乡建设局
2020年7月23日
(经办科室:建筑市场管理科,联系电话:22207989 ,22671739。)
附件:《广东省住房和城乡建设厅关于进一步推进建筑业企业等资质管理“放管服”改革试点工作的通知》(粤建许函〔2020〕265号)







来源:建筑管理、
东莞市住房和城乡建设局
江苏苏州智淼消防安装工程公司主营:北京消防施工安装,消防工程设计,消防维修改造,消防设备检测,消防验收代办,消防维修保养,探测器清洗,消防检测设备,智慧消防物联网,消防设备销售安装及调试为一体的正规化消防企业。消防改造网址:http://www.zmjaxf.com/;服务热线:4006-598-119








苏公网安备32058102002151号