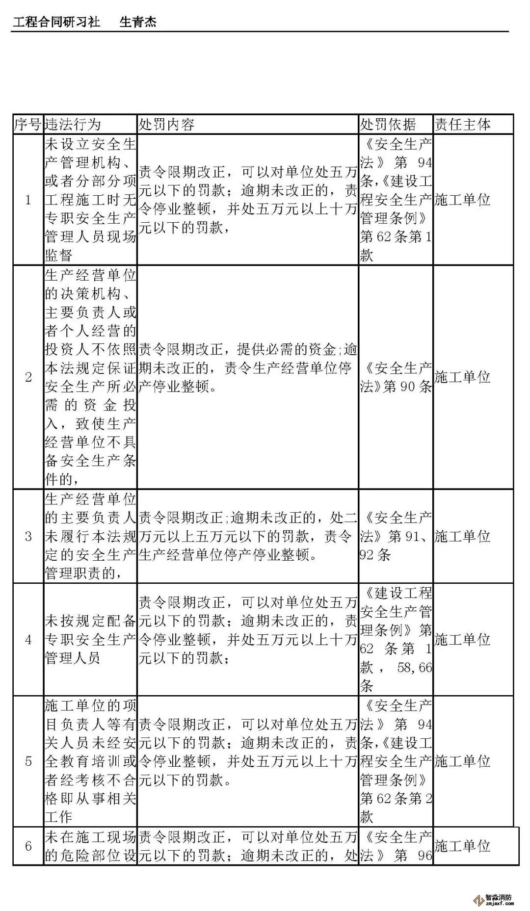
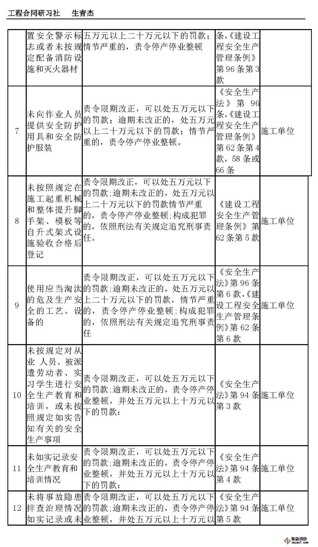
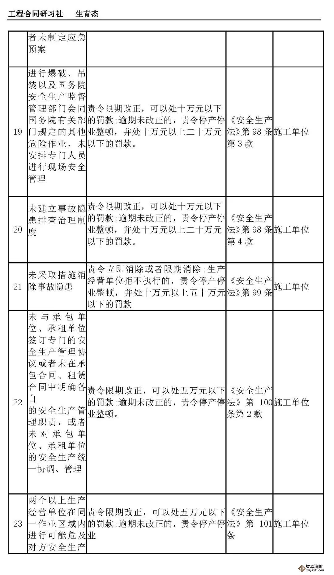
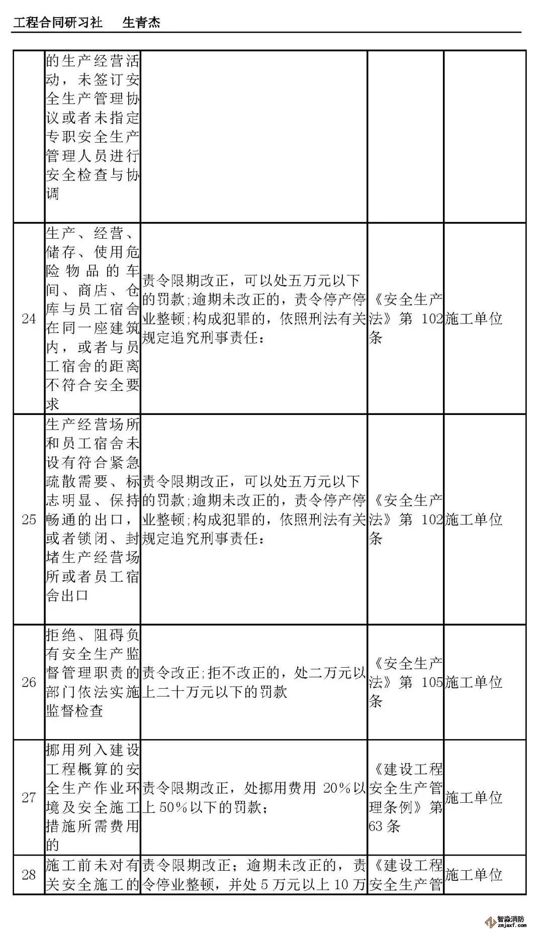
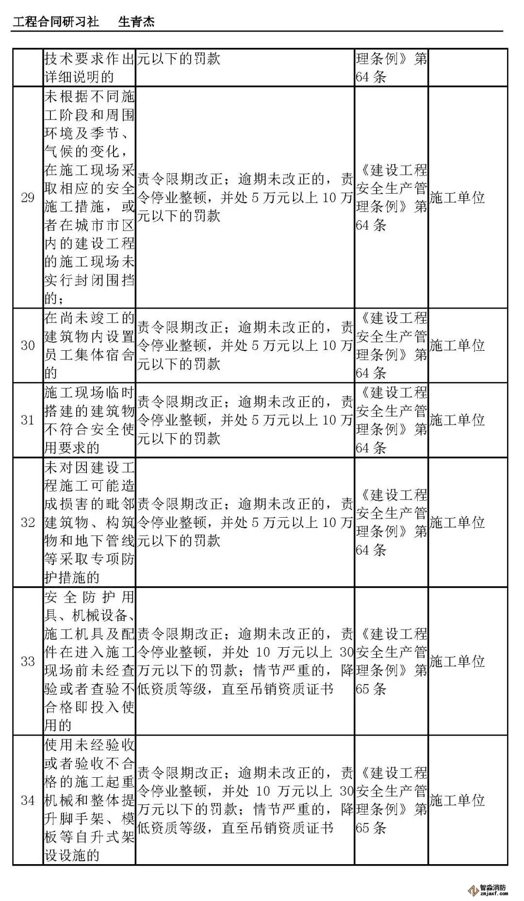
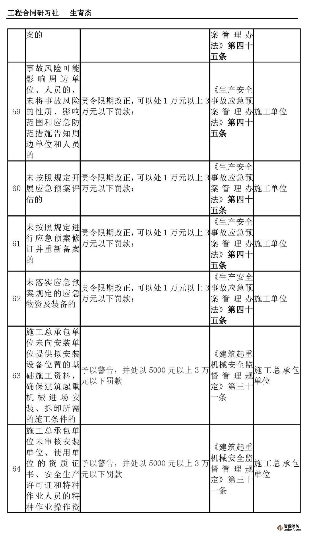
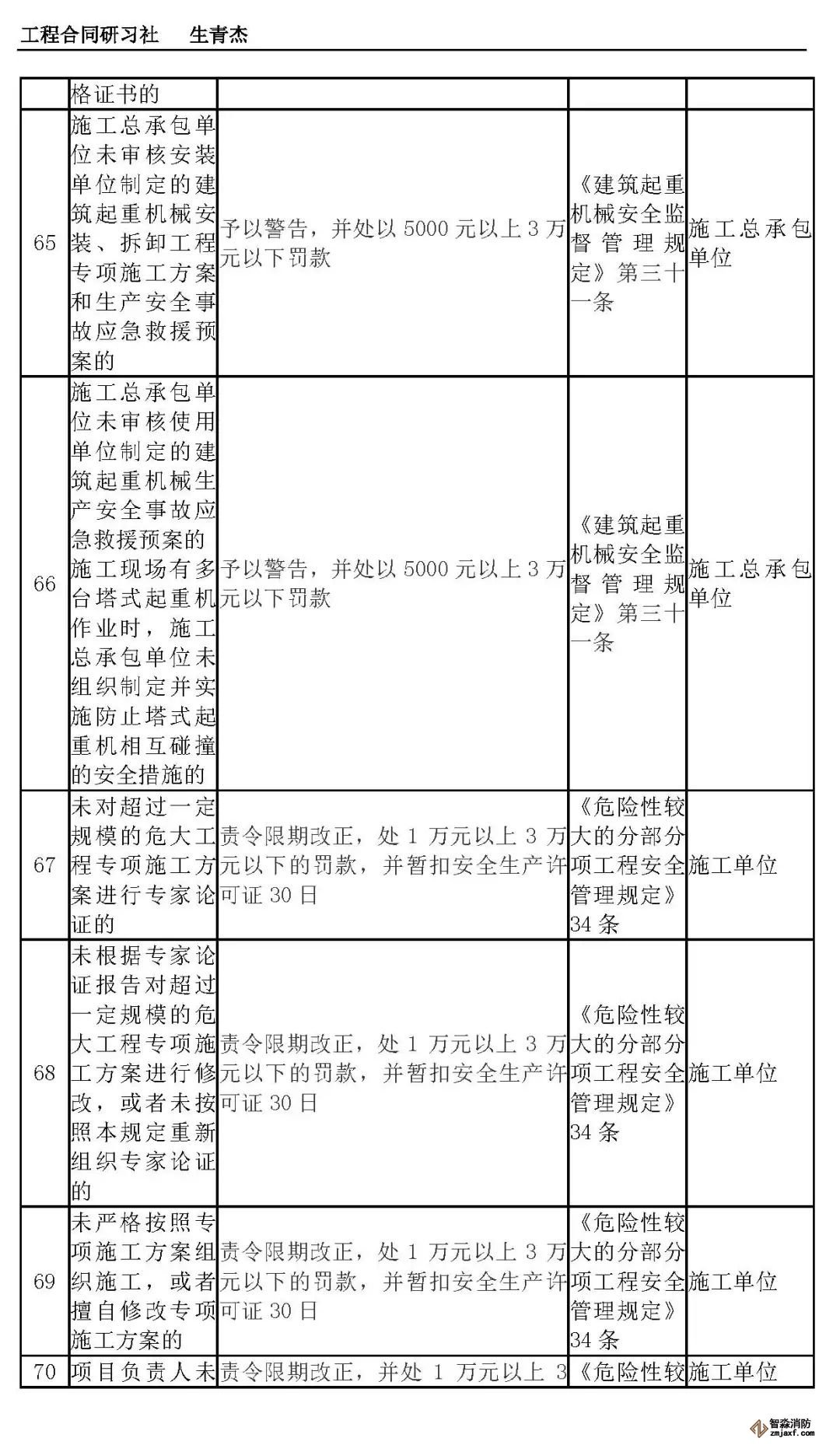
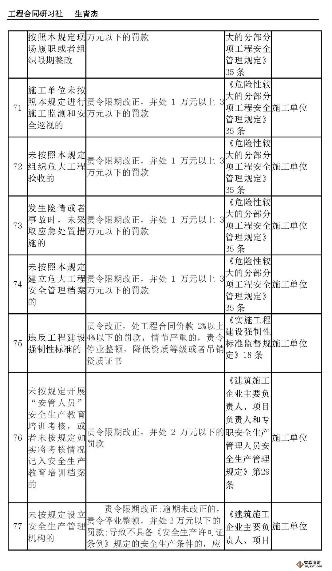
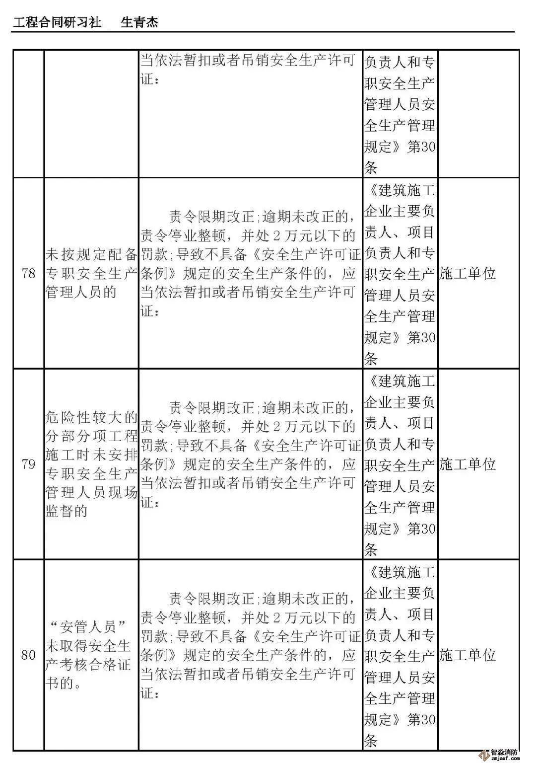
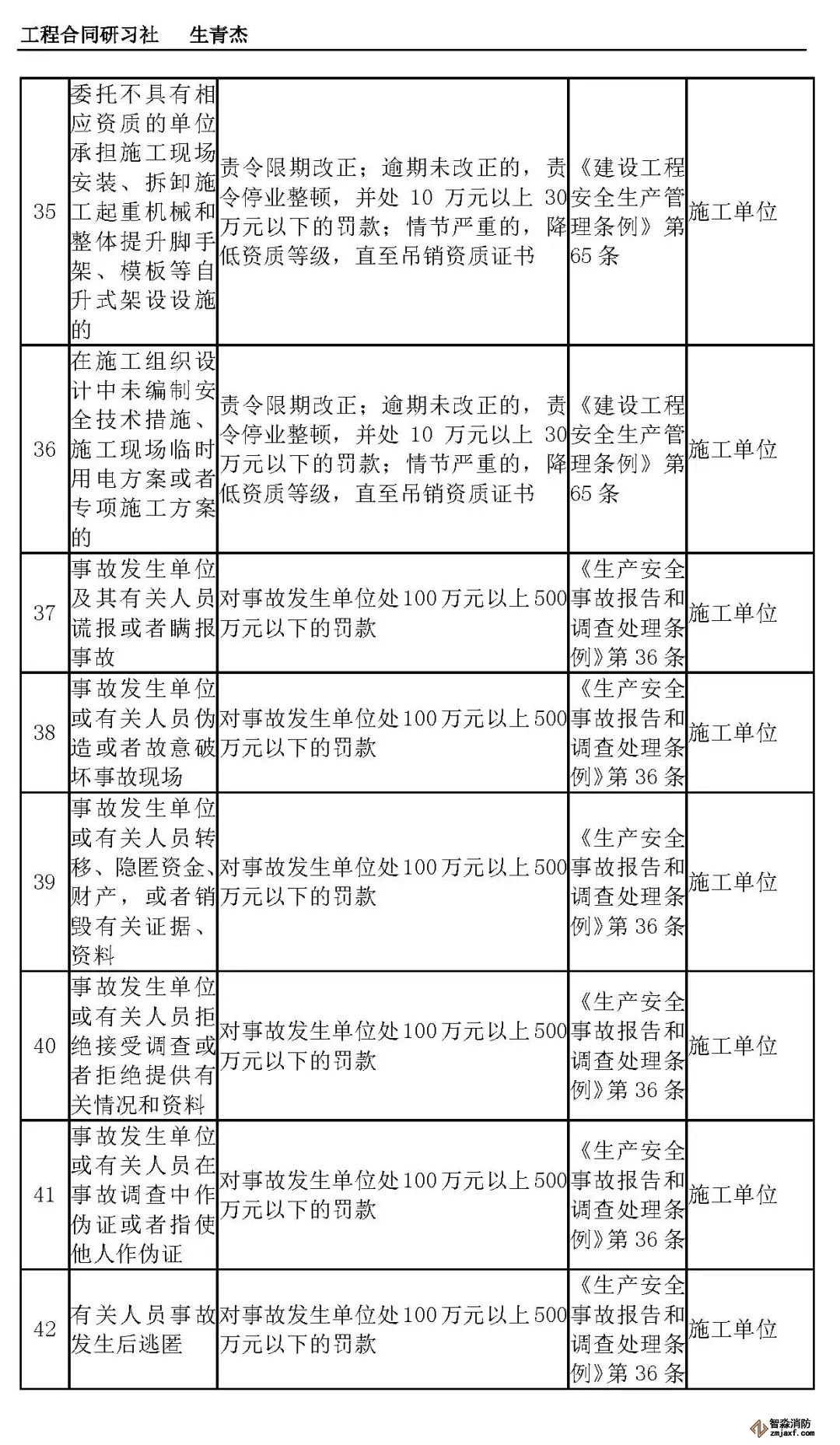
本文附表是施工单位的安全生产行政责任清单,共梳理出80种行政责任,其中不包括地方性法规和地方政府规章。施工单位可将此表中的风险点进行分解,并落实到人,建立明晰严格的安全责任体系。希望此表能对施工企业加强安全管理有一定作用。












江苏苏州智淼消防安装工程公司主营:北京消防施工安装,消防工程设计,消防维修改造,消防设备检测,消防验收代办,消防维修保养,探测器清洗,消防检测设备,智慧消防物联网,消防设备销售安装及调试为一体的正规化消防企业。消防改造网址:http://www.zmjaxf.com/;服务热线:4006-598-119









苏公网安备32058102002151号