公
告
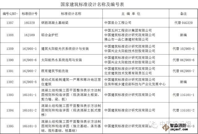
住建部近日批准由中国昆仑工程公司等28个单位编制的《钢筋混凝土基础梁》等29项标准设计为国家建筑标准设计,自2016年9月1日(即今日)起实施。
原《钢筋混凝土基础梁》(04G320)
《夹心保温墙建筑构造》(07J107)
《建筑太阳能光伏系统设计与安装》(10J908-5)
《太阳能热水器选用与安装》(06J908-6)
《既有建筑节能改造(一)》(06J908-7)
《混凝土结构施工图平面整体表示方法制图规则和构造详图(现浇混凝土框架、剪力墙、梁、板)》(11G101-1)
《混凝土结构施工图平面整体表示方法制图规则和构造详图(现浇混凝土板式楼梯)》(11G101-2)
《混凝土结构施工图平面整体表示方法制图规则和构造详图(独立基础、条形基础、筏形基础及桩基承台)》(11G101-3)
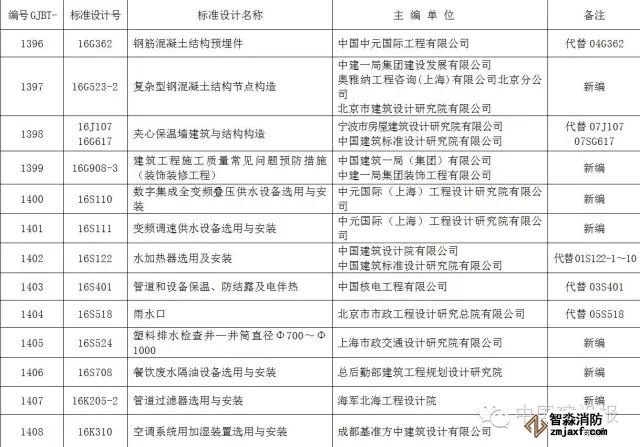
《钢筋混凝土结构预埋件》(04G362)
《夹心保温墙结构构造》(07SG617)
《RV系列导流型容积式水加热器选用及安装》(01S122-1)
《HRV系列导流型半容积式水加热器选用及安装》(01S122-2)
《SV系列弹性管束型半容积式水加热器选用及安装》(01S122-3)
《SI系列弹性管束型半即热式水加热器选用及安装》(01S122-4)
《TBF系列浮动盘管型半容积式水加热器选用及安装》(01S122-5)
《SW、WW系列浮动盘管型半即热式水加热器选用及安装》(01S122-6)
《BFG系列浮动盘管型半容积式水加热器选用及安装》(01S122-7)
《TGT系列浮动盘管型半即热式水加热器选用及安装》(01S122-8)
《SS、MS系列U形管型容积式水加热器选用及安装》(01S122-9)
《DFHRV系列导流浮动盘管型半容积式水加热器选用及安装》(01S122-10)
《管道和设备保温、防结露及电伴热》(03S401)
《雨水口》(05S518)
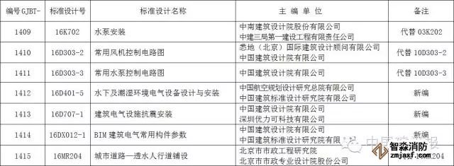
《离心式水泵安装》(03K202)
《常用风机控制电路图》(10D303-2)
《常用水泵控制电路图》(10D303-3)
《城市道路—透水人行道铺设》(10MR204)
标准设计同时废止!
温馨提示:看不清请点击放大呗



· END ·
江苏苏州智淼消防安装工程公司主营:北京消防施工安装,消防工程设计,消防维修改造,消防设备检测,消防验收代办,消防维修保养,探测器清洗,消防检测设备,智慧消防物联网,消防设备销售安装及调试为一体的正规化消防企业。消防改造网址:http://www.zmjaxf.com/;服务热线:4006-598-119








苏公网安备32058102002151号