报警阀组的安装验收
报警阀组是自动喷水灭火系统中的关键消防器材组件之一。湿式、干式报警阀在自动喷水灭火系统中可以接通或关断报警水流,喷头动作后报警水流将驱动水力警铃和压力开关报警,同时防止水倒流。雨淋报警阀在自动喷水灭火系统中可以接通或关断向配水管道的供水。今天水力消防器材公司和您一同分享消防器材——报警阀组的安装验收要求。
一、进场检验
1. 报警阀除应有商标、型号、规格等标志外,尚应有水流方向的永久性标志。
2. 报警阀和控制阀的阀瓣及操作机构应动作灵活、无卡涩现象,阀体内应清洁、无异物堵塞。
3. 水力警铃的铃锤应转动灵活、无阻滞现象;传动轴密封性能好,不得有渗漏水现象。
4. 报警阀应进行渗漏试验。试验压力应为额定工作压力的2倍,保压时间不应小于5min,阀瓣处应无渗漏。
二、安装要求
1. 报警阀组的安装应在供水管网试压、冲洗合格后进行。
2. 安装时应先安装水源控制阀、报警阀等消防器材组件,然后进行报警阀辅助管道的连接。水源控制阀、报警阀与配水干管的连接,应使水流方向一致。
3. 报警阀组安装的位置应符合设计要求;当设计无要求时,报警阀组应安装在便于操作的明显位置,距室内地面高度宜为1.2m;两侧与墙的距离不应小于0.5m;正面与墙的距离不应小于1.2m;报警阀组凸出部位之间的距离不应小于0.5m。
4. 安装报警阀组的室内地面应有排水设施,排水能力应满足报警阀调试、验收和利用试水阀门泄空系统管道的要求。
5. 消防器材附件安装要求
1)压力表应安装在报警阀上便于观测的位置。
2)排水管和试验阀应安装在便于操作的位置。
3)水源控制阀安装应便于操作,且应有明显开闭标志和可靠的锁定设施。
6. 湿式报警阀组的安装要求
1)应使报警阀前后的管道中能顺利充满水;压力波动时,水力警铃不应发生误报警。
2)报警水流通路上的过滤器应安装在延迟器前,且便于排渣操作的位置。
7. 干式报警阀组的安装要求
1)应安装在不发生冰冻的场所。
2)安装完成后,应向报警阀气室注入高度为50mm~100mm的清水。
3)充气连接管接口应在报警阀气室充注水位以上部位,且充气连接管的直径不应小于15mm;止回阀、截止阀应安装在充气连接管上。
4)气源设备的安装应符合设计要求和国家现行有关标准的规定。
5)安全排气阀应安装在气源与报警阀之间,且应靠近报警阀。
6)加速器应安装在靠近报警阀的位置,且应有防止水进入加速器的措施。
7)低气压预报警装置应安装在配水干管一侧。
8)下列部位应安装压力表:
报警阀充水一侧和充气一侧。
空气压缩机的气泵和储气罐上。
加速器上。
9)管网充气压力应符合设计要求。
8. 雨淋阀组的安装要求1)雨淋阀组可采用电动开启、传动管开启或手动开启,开启控制装置的安装应安全可靠。水传动管的安装应符合湿式系统有关要求。2)预作用系统雨淋阀组后的管道若需充气,其安装应按干式报警阀组有关要求进行。3)雨淋阀组的观测仪表和操作阀门的安装位置应符合设计要求,并应便于观测和操作。4)雨淋阀组手动开启装置的安装位置应符合设计要求,且在发生火灾时应能安全开启和便于操作。5)压力表应安装在雨淋阀的水源一侧。

三、调试要求
1. 湿式报警阀1)湿式报警阀调试时,在末端装置处放水,当湿式报警阀进口水压大于0.14MPa、放水流量大于1L/s时,报警阀应及时启动;带延迟器的水力警铃应在5s~90s内发出报警铃声,不带延迟器的水力警铃应在15s内发出报警铃声;压力开关应及时动作,启动消防泵并反馈信号。
2. 干式报警阀1)干式报警阀调试时,开启系统试验阀,报警阀的启动时间、启动点压力、水流到试验装置出口所需时间,均应符合设计要求。
3. 雨淋报警阀1)雨淋阀调试宜利用检测、试验管道进行。自动和手动方式启动的雨淋阀,应在15s之内启动;公称直径大于200mm的雨淋阀调试时,应在60s之内启动。雨淋阀调试时,当报警水压为0.05MPa时,水力警铃应发出报警铃声。
四、验收要求
1. 报警阀组的各消防器材组件应符合消防器材产品标准要求。
2. 打开消防器材系统流量压力检测装置放水阀,测试的流量、压力应符合设计要求。
3. 水力警铃的设置位置应正确。测试时,水力警铃喷嘴处压力不应小于0.05MPa,且距水力警铃3m远处警铃声声强不应小于70dB。
4. 打开手动试水阀或电磁阀时,雨淋阀组动作应可靠。
5. 控制阀均应锁定在常开位置。
6. 空气压缩机或水灾自动报警系统的联动控制,应符合设计要求。
7. 打开末端试(放)水装置,当流量达到报警阀动作流量时,湿式报警阀和压力开关应及时动作,带延迟器的报警阀应在90s内压力开关动作,不带延迟器的报警阀应在15s内压力开关动作。雨淋报警阀动作后15s内压力开关动作。
五、维护管理
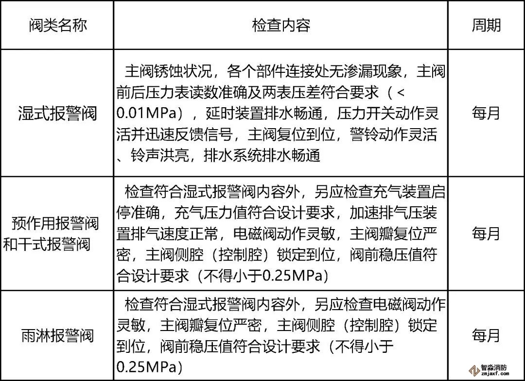
1. 每个季度应对系统所有的末端试水阀和报警阀旁的放水试验阀进行一次放水试验,检查消防器材系统启动、报警功能以及出水情况是否正常。检查内容如下表:2. 消防器材维护管理人员每天应对水源控制阀、报警阀组进行外观检查,并应保证消防器材系统处于无故障状态。

江苏苏州智淼消防安装工程公司主营:北京消防施工安装,消防工程设计,消防维修改造,消防设备检测,消防验收代办,消防维修保养,探测器清洗,消防检测设备,智慧消防物联网,消防设备销售安装及调试为一体的正规化消防企业。消防改造网址:http://www.zmjaxf.com/;服务热线:4006-598-119









苏公网安备32058102002151号