消防产品现场检查之湿式报警阀不合格判定

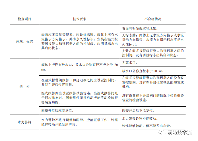
外观标志技术要求
表面应无裂纹等现象;应设标志牌,阀体上应有水流指示方向指示,并为永久性标识;安装湿式报警阀报警口和延迟器之间的控制阀,应明显标示出其启闭状态
不合格判定
表面有明显裂纹等现象;无设标志牌,阀体上无水流指示方向指示或指示方向错误,不是永久性标识;安装湿式报警阀报警口和延迟器之间的控制阀,无明显标示出其启闭状态
结构技术要求1
阀体上应设有放水口,放水口公称直径不应小于20mm
不合格判定
无放水口,放水口公称直径小于20mm
结构技术要求2
在湿式报警阀报警口和延迟器之间应设置控制阀,并能在开启位置锁紧
不合格判定
湿式报警阀报警口和延迟器之间无控制阀,没有在开启位置设置锁紧的装置或机构
结构技术要求3
湿式报警阀应设置报警试验管路,当湿式报警阀处于伺应状态时,阀瓣组件无须启动应能手动检验报警装置功能
不合格判定
没有设置在不开启阀门的情况下检验报警装置的检验设施
结构技术要求4
阀瓣开启后应能复位
不合格判定
阀瓣开启后不能复位
水力警铃技术要求
水力警铃不进行调整和润滑,应能正常工作;铃锤能够转动并能发出声音
不合格判定
水力警铃铃锤不能转动,铃锤能转动但不能发出声音
检查方法
1外观和标志
检查湿式报警阀、延迟器、水力警铃表面有无砂眼裂纹等现象;有无标志牌,阀体上是否有水流指示方向指示,指示方向是否错误,是否为永久性标识;安装在湿式报警阀报警口和延迟器之间的控制阀,是否明显标志出其启闭状态。
2、结构
结构检查方法:
a) 检查是否有放水口,使用卡尺检查放水口公称直径;
b) 目测在湿式报警阀报警口和延迟器之间是否设置控制阀,并能在开启位置锁紧;
c) 安装在管路上处于伺应状态的湿式阀,手动开启报警试验管路上的控制阀门,观察压力开关和水力警铃是否动作;
d) 手动将湿式报警阀阀瓣开启到最大位置,然后松手放开,观察阀瓣是否能够复位,有无翘起现象。
3、水力警铃
手动检查铃锤是否能够灵活转动,是否能发出声音。
4、检测器具
游标卡尺
江苏苏州智淼消防安装工程公司主营:北京消防施工安装,消防工程设计,消防维修改造,消防设备检测,消防验收代办,消防维修保养,探测器清洗,消防检测设备,智慧消防物联网,消防设备销售安装及调试为一体的正规化消防企业。消防改造网址:http://www.zmjaxf.com/;服务热线:4006-598-119








苏公网安备32058102002151号