产品简介:青鸟VFD/SF-JBF-DG06图像型火灾探测器一、青鸟VFD-SF-JBF-DG06图像型火灾探测器概述智慧青瞳是青鸟消防股份有限公司推出的具有自主知识产权的新型分布式智能火灾报警探测器。本产品配备高清可见光图像传感器和近红外波段的图像传感器,支持双光谱视频实时输出,搭载高性能处理器运行智能图像分析算法,对双光谱图像
青鸟VFD/SF-JBF-DG06图像型火灾探测器

一、青鸟VFD-SF-JBF-DG06图像型火灾探测器概述
智慧青瞳是青鸟消防股份有限公司推出的具有自主知识产权的新型分布式智能火灾报警探测器。
本产品配备高清可见光图像传感器和近红外波段的图像传感器,支持双光谱视频实时输出,搭载高性能处理器运行智能图像分析算法,对双光谱图像进行实时分析,提取敏感区域并进行复合逻辑分析,实现复杂场景中对火灾的快速识别和响应,有效降低了视野中光线变化和运动物体的干扰,大幅度提高火灾识别率;支持探测器现场声光报警、后台图像报警自动抓拍、对接火灾报警控制器、支持火灾报警和联动控制功能;具有智能化、实时化、可视化、大空间覆盖、高灵敏度等特点。
可广泛应用于各种大场景、开放性环境下的的消防预警,如商场、仓库、储煤仓、候车室、影剧院、体育馆、展览中心、古建筑、飞机库、储油罐、电力设施、石化设施、冶金工厂等。
二、青鸟VFD-SF-JBF-DG06图像型火灾探测器特点
1)使用高清可见光和近红外图像传感器双光谱成像架构,搭载前端实时图像处理技术,实现多种维度火灾特征分析,可以同时识别火灾的色彩、形态等特征信息,能够实现单一参数报警或多参数复合报警。
2)采用非接触探测,与传统探测器相比,响应速度快,识别率高、误报率低,几乎不受扰流、烟障、空气隔阻等影响。
3)搭载具备人工智能运算加速能力的高性能嵌入式SOC处理器,算力强大,功耗低,稳定性高,可适应室内外各种运行环境。
4)运行自主研发的神经网络AI算法,多维度复合分析逻辑,适应复杂工作环境;并搭载自主研发的智能化标定算法,轻松实现快捷部署和现场定位标定。
5)探测器机身内承载算法进行实时分析,可批量部署实现大范围火灾检测和报警。
6)图像型火灾探测器监控部分可显示探测部分的实时高清画面、火点位置、报警状态和报警信息。可精确框定并给出具体火点坐标值,便于操作人员迅速定位火点和了解火场情况。系统提供准确详细的故障信息,可随时掌握探测部分的运行状态,操作便捷、清楚、直观。
7)实时高清视频硬编码,可实时播放高清视频,报警即时抓拍图片,方便进行可视化验证和确认。
8)支持前后端实时同步声光报警,探测部分现场和监控中心联动响应,并支持无缝对接火灾报警控制系统和安防监控系统。
9)支持光纤网络直出,可实现最远25公里无中继传输;支持超宽电源波动范围,满足多种常见供电规格,如DC12V,DC24V,AC12V,AC24V等,具备过流/过压/防雷保护。
10)整机具备完全的国产知识产权,无任何进口器件依赖。并具备IP66防护等级,支持工业级温宽,满足ESD3级防护,各项电磁兼容性测试严苛程度超出国标要求30%以上。
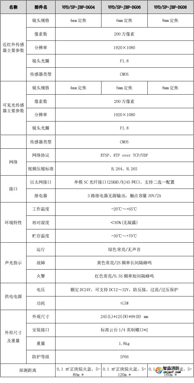
三、青鸟VFD-SF-JBF-DG06图像型火灾探测器技术参数
1)图像型火灾探测器探测部分

2)图像型火灾探测器监控部分

四、青鸟VFD-SF-JBF-DG06图像型火灾探测器外形尺寸
1)探测部分外形尺寸


建议安装方式:

2)监控部分外形尺寸

智淼新款一体式二合一烟温试验器及红紫外火焰探测器功能试验器一体式二合一烟温试验器,二合一火灾探测器功能试验器,感烟感温二合一探测器功能试验器是智淼君安消防在优化感烟探测器功能试验器及感温探测器功能试验器的基础上开发设计的新一代烟温试验器,继续保持特有的不锈钢设计,铝合金外包装,携带方便,组装简单、操...
一体式二合一烟温试验器,二合一火灾探测器功能试验器,感烟感温二合一探测器功能试验器是智淼君安消防在优化感烟探测器功能试验器及感温探测器功能试验器的基础上开发设计的新一代烟温试验器,继续保持特有的不锈钢设计,铝合金外包装,携带方便,组装简单、操作灵活等特点。增加了吹风,夜视窗口等功能。...
海湾JB-QB-GST1000ZG火灾报警控制器一、海湾JB-QB-GST1000ZG火灾报警控制器概述壁挂式,含240地址报警点,LCD点阵液晶屏,含一路CAN和一路485通讯接口,带打印功能,含控制器电源和备电(12V/4.5AH 1节).二、海湾JB-QB-GST1000ZG火灾报警控制器特点采用无极性二总线技术具有重码检测功能三、海湾GST2322ZG输入...
海湾J-SAP-M-GST2200ZG手动火灾报警按钮一、海湾J-SAP-M-GST2200ZG手动火灾报警按钮概述电子编码,插拔式安装,单输入、输出接口.输出:有源持续输出,DC24V/50mA,自带隔离电路,具有检线功能,不用外接任何辅助检线设备.输入:自带隔离电路,具有检线功能,可以设置为短路反馈或者开路反馈.与1380ZG中继箱配合使用,与DZ-23ZG-...
海湾GST2322ZG输入/输出模块一、海湾GST2322ZG输入/输出模块概述电子编码,插拔式安装,单输入、输出接口.输出:有源持续输出,DC24V/50mA,自带隔离电路,具有检线功能,不用外接任何辅助检线设备.输入:自带隔离电路,具有检线功能,可以设置为短路反馈或者开路反馈.与1380ZG中继箱配合使用,与DZ-23ZG-8型底座配套使用....
海湾GST2321ZG输入/输出模块一、海湾GST2321ZG输入/输出模块概述电子编码,插拔式安装,单输入、输出接口.输出:有源脉冲输出,DC32V/1.5A/25ms,自带隔离电路,具有检线功能,不用外接任何辅助检线设备.输入:自带隔离电路,具有检线功能,可以设置为短路反馈或者开路反馈,与DZ-23ZG-8型底座配套使用.二、海湾GST2321ZG输入/输...
海湾JTW-ZOM-GST1110ZG点型感温火灾探测器一、海湾JTW-ZOM-GST1110ZG点型感温火灾探测器概述海湾JTW-ZOM-RF1110点型感温火灾探测器采用热敏电阻作为感温器件。探测器内置高性能微处理器,适用于能够产生温度变化的火灾探测,在不同环境都可以准确识别出火灾,具有强大的火警判断能力,采用无极性二总线制进行通信,电子...
海湾GST8001ZG电子编码器一、海湾GST8001ZG电子编码器概述海湾GST8001ZG电子编码器是针对前端产品进行设置的便携式操作设备。具备电子式地址读写、参数读写、参数设置等功能。采样液晶中文显示,按键操作,操作简单方便二、海湾GST8001ZG电子编码器功能特点可对系统总线设备进行编码和参数设置液晶显示、中文菜...
海湾GST1200ZG紧急启停按钮一、海湾GST1200ZG紧急启停按钮概述海湾GST1200ZG紧急启/停按钮(以下简称按钮),主要作用是控制气体灭火系统转换手动状态或自动状态,以及控制紧急启动和停动功能。通常安装在保护区门口便于操作的位置,当被保护的区域内发生火灾时,按下"紧急启动"按键,即可向气体灭火控制器发...
海湾GST1530ZG火灾显示盘一、海湾GST1530ZG火灾显示盘概述海湾GST1530ZG火灾显示盘一种可用于楼层或独立防火区内的火灾报警显示装置。当建筑物内发生火灾后,消防控制中心的控制器产生报警,同时把报警信号传输到失火区域的火灾显示盘上,火灾显示盘液晶屏显示报警编号、类型及注释信息并发出报警声响,以通知失火区域的...
400电话:4006-598-119
联系电话:18751140119
公司传真:0512-52847706
手机号码:18910580194
客服QQ:1334605518
Email:1334605518@qq.com
地址:江苏省苏州市常熟市黄河路275号城市之星119室
全国服务热线:18910580194
立即预约智淼君安(江苏)消防工程技术有限公司主要业务有火灾报警系统的销售、设计、安装、消防维修及消防工程改造,消防施工,消防工程改造,消防维保,一二级消防检测设备,探测器清洗,消防检测,气体灭火系统安装,电气火灾系统施工安装,消防喷淋水系统安装,防火门系统施工安装等...
+MORE
物业项目业主户内消防改造安全管控要点检查了很多高层住宅项目和带底商的项目,消防的一个难点就是:故障点位多!一排查,原因多是业主户内装修,改了(取消)消防。一说整改就是业主户内装修完成了,改造费用高……那么这类消防故障该如何避免或者整改呢?作为物业工作人员,如何在服务业主,满足合理需求的同时,守住消防 [详情]
消防改造 消防检测仪器网 山东消防检测设备 消防安全评估设备 消防评估设备 北京消防改造 海湾消防主机维修 四川消防检测设备 气体灭火 消防检测设备|人防检测仪器 江苏消防检测仪器 探测器清洗 消防检测设备 利达消防 智淼消防工程 电气火灾 海湾安全技术有限公司 海湾消防公司 海湾消防 海湾消防设备 海湾气体灭火|利达气体灭火 消防安全评估设备软件 四川消防检测仪器 消防安全评估软件 海湾气体灭火 海湾消防气灭 利达气体灭火 利达消防维修维保 海湾消防维修 北京烟感清洗 北京消防维修 烟感清洗|火灾探测器清洗 消防安全评估软件 海湾消防监控系统 气体灭火安装 消防设施维护保养检测设备 消防改造安装 海湾消防器材 利达消防器材 青鸟消防器材 泛海三江消防设备 上海松江消防设备 深圳赋安消防设备 泰和安消防设备 依爱消防设备 金鼎防爆消防设备 尼特消防设备 海湾消防产品 利达消防产品 消防评估检测设备 消防检测设备仪器 松江消防 青鸟消防 泰和安消防 利达消防设备 消防气体灭火 智淼消防商城网 利达消防公司 依爱消防 福赛尔消防 久远消防 三江消防 泰和安消防 艺光消防 国泰怡安消防 利达气体灭火 海湾消防安全技术 海湾消防公司
如果您对本商品有什么问题,请提问咨询!